来源:干细胞之家
原标题:重磅!“临床级间充质干细胞制剂的制备及质控标准化”研讨会在粤召开!(附会议讨论精彩内容)
12月5日,“临床级间充质干细胞制剂的制备及质控标准化”学术研讨会在广州市太阳成集团tyc9728制药股份有限公司隆重举行。
广州杜德生物科技有限公司肖扬(国家组织工程种子细胞库管委会副主任,全军科学技术委员会血液病专业委员会副主任委员,亚太医学生物免疫学会副会长兼血液学分会主任委员,中国医药质量管理协会干细胞与精准医疗质量管理分会副会长)主持会议。
国家组织工程种子细胞库、广州市太阳成集团tyc9728制药股份有限公司、广州杜德生物科技有限公司、南部战区空军医院、解放军总医院第五医学中心、四川新生命干细胞科技股份有限公司、中国医学科学院血液学研究所相关负责人以及其他业内专家应邀参加会议。
本次研讨会受到了国内最具影响力的行业负责人和专家的踊跃参与和一致好评,大家围绕“临床级间充质干细胞制剂的制备及质控标准化”这一主题进行了深入研讨,并且收获了大量领域内的新观点、新举措和新论断,为推进国家干细胞临床研究发挥了重要作用。
随着国家对首个“干细胞制剂通用标准”的颁布及相关政策落地,干细胞制剂及实验室的标准化、规范化建设越来越受到重视。本次研讨会的举办初衷,就是为了更好、更快、更系统的加速干细胞事业走向规范化,从而用“标准”约束行为,用“标准”衡量指标,用“标准”推动行业发展。
本次研讨会由国家组织工程种子细胞库主办,广州杜德生物科技有限公司、南部战区空军医院承办。
截止目前,关于间充质干细胞制剂的制备及质控标准化的相关规范文件较少,国内尚未出台相关具有指导意义的文件,这对于干细胞技术发展极为不利。为解决当前局面,各地企业和行内专家一直积极寻找机会,谋求共同合作,创立建设一套全国统一性生物技术行业规范性文件。
会议伊始,中山大学孙逸仙医院细胞生物治疗中心吴燕峰主任在关于“临床试验研究”干细胞制剂生产及质量评价发言中提到:干细胞将为传统医学难治性疾病带来希望。目前干细胞面对的主要产品问题是:干细胞制剂是人类医药发展史上最复杂的产品--ISSCR。
1.多样性:细胞类型、来源、制备技术、适应症
2.变异性:批次、代次、研发者、操作者
3.复杂性:成分、安全性、有效性
4.不稳定性 :生产、储备、运输
5.不能终末消毒/过滤:终末放行及标准的必要性
现阶段干细胞转化的三要素分别为:
1.临床研究符合《药物临床试验质量管理规范》的要求-GCP,需要适合(干)细胞产品的GCP
2.制剂的制备符合《药品生产质量管理规范》(GMP)
3.干细胞制剂(质量)符合《干细胞制剂质量控制及临床前研究指导原则(试行)》的要求,需要完善细胞检验规范。
随后,解放军总医院第五医学中心张斌主任为大家详细介绍了关于间充质干细胞药物研发的现状以及发展前景。讲解中,张斌主任提出了干细胞现阶段发展的“技术”与“产品”之间关系的疑问:
而对于【干细胞治疗产品质量控制——理论 实践 挑战】,中源协和股份公司技术及质控总监孙彦洵提出了干细胞质量控制体系以及评价体系的关键点:
四川新生命质量管理负责人冉丹在干细胞产品标准化的初步探讨性话题,纵观现如今干细胞行业的发展历程,罗列出现行的相关标准规范,对干细胞相关政策法规进行详细梳理:
国内干细胞相关政策(国家)
国内干细胞相关政策(地方)

国内干细胞相关标准

基于干细胞行业急需相关统一标准的推行,冉丹为本次会议提出关键点所在:
1.在已有的干细胞法规、标准体系下,我们需要制定一个怎样的标准?自律型?指导型?认证型?
2.标准中需要体现什么特色和独到的角度?设置规范?管理规范?技术规范?
3.标准通过什么层级和渠道来建立?地方政府?行业主管部门?专业协会?国标?
建议:在深入把握国内干细胞政策脉络的基础上,参考学习国外标准的优秀经验,填补目前规范体系中的技术细节空白(如病毒检测方法、检测样本取样要求、产品运输时间要求等),建立细胞产品生产机构验收及监管标准,提升标准的实用价值,并且寻找合适的平台及渠道来推动标准的建立,保障标准的权威性。在质量强国的国策下,行业的专业协会及认证体系将发挥越来越重要的作用,认证型的国标乃至国际标准建立,个人认为是一个值得努力的方向。

肖扬主任发言题目:干细胞的种类及生物学特性 MSCs临床研究进展 瓶颈问题及行业标准制定
1.机制不明确,有效亚群不明确
2.MSCs制备及放行标准缺乏
3.MSCs来源、治疗途径、剂量、频率、窗口期未统一
4.缺乏前瞻性、多中心、对照研究
5.政策多变及不明朗
初步解决方案:
1.加强MSCs归巢及治疗机制研究
2.建立MSCs采集、扩增、储存、鉴定、运输SOP
3.建立MSCs生产制备中心及临床研究/应用基地及第三方质控标准
4.制定准入标准及行业标准,加强事前备案、事中、事后监管
5.加快审批,解决“出口”问题
在讨论交流环节中,各企业及领域专家展开了激烈的讨论,相关论点如下:
1.使用干细胞技术前,使用者是否需要提供稳定性资料?如何鉴定细胞质量是否合格?
2.在对细胞质量进行鉴定的时候,如果遇到不能在短时间内完成检测,中间出现的变数(如需转移至别的医院等)该怎么解决?
3.进行干细胞存储前应该按照正规有序的流程进行,如采集的协议,采集人员要经过培训并取得相关考核证书,运输交接事项,检查库房,区分合格区、非合格区,保持实验操作环境恒温、恒湿,档案管理(电子版,纸质版)等等,每一步环节都要形成可追溯文件。
4.细胞库高层人员的用人需严格审核,例如主任的学历门槛、工作经验要求等等。
5.快检和全检利害分析。

(讨论会现场图)
经过初步的共同研究探索,与会的各位专家皆提出了宝贵意见,对“临床级间充质干胞制剂的制备及质控标准化”的建设贡献了“骨架”,初步建设也已具备方向,相信在领域企业及专家的共同努力下,欲拟的该标准将会日趋完善。

(图为与会各专家合影留念)
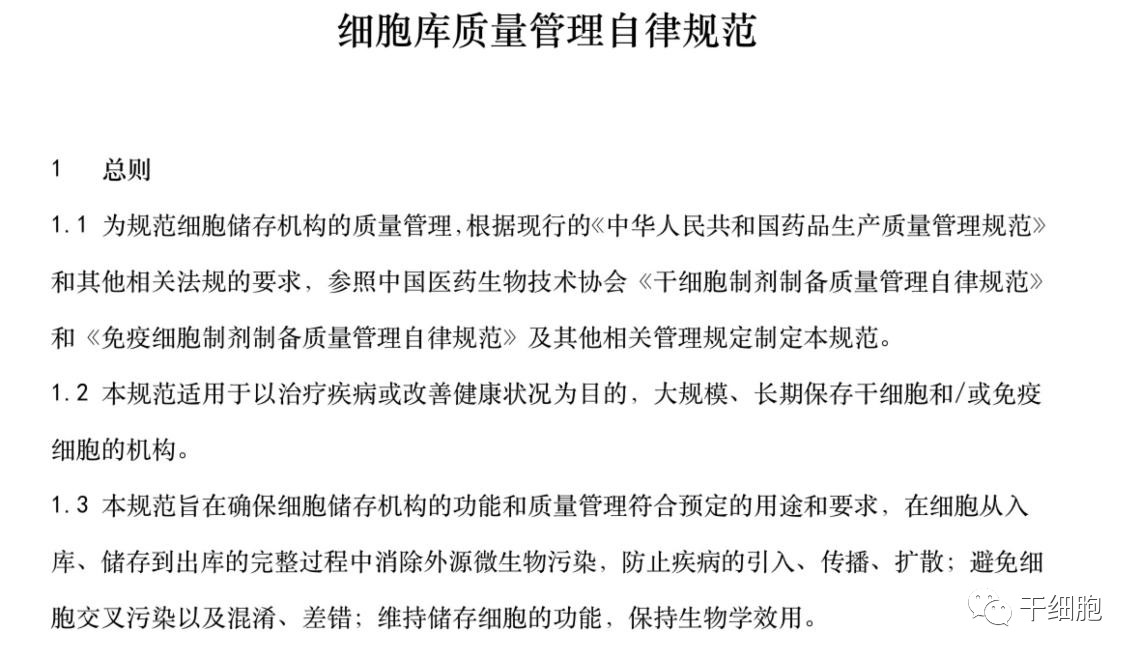
在此之前,为适应我国干细胞、免疫细胞储存产业发展需要,加强细胞库质量管理,促进行业自律,中国医药生物技术协会自2015年12月初开始,历经近两年时间、经过多次研讨、几易其稿,先后听取意见、修改30余次,起草了《细胞库质量管理规范》,该规范根据现行的《中华人民共和国药品生产质量管理规范》和其他相关法规的要求,参照中国医药生物技术《干细胞制剂制备质量管理自律规范》和《免疫细胞制剂制备质量管理自律规范》急其他相关管理规定制定,目的是为了规范细胞存储机构的质量管理。该规范给出了在细胞从入库、冷冻、深低温保藏到出库的完整过程中防止病源微生物的引入和传播、避免污染、交叉污染、混淆、差错等风险控制措施,旨在确保细胞库的质量管理符合预定的用途和要求,保持贮存细胞的生物学效用和功能。
本次研讨会也对此规范部分内容进行参考引用。
另外,2018年8月4号,京津冀地区协同发展需要,在北京举办了卫生技术培训标准化建设与认证示范区启动会,广州杜德生物科技有限公司·肖扬也受邀参加学习,会上宣布成立了“京津冀卫生技术培训标准化建设与认证委员会”。本次会议作为广州杜德生物科技有限公司立足于在全国生物样本库行业第一梯队,严格按照“京津冀协同发展卫生技术培训标准化建设”行业规范和标准,一直致力于有序的,正规化推动与发展。本次会议是落实《京津冀协同发展规划纲要》的重要举措,也标志着京津冀医疗卫生服务、人才培养激励协同机制的建立。

京津翼地区卫生事业协同发展为业内标准化建设创立了一个非常良好的开端,为推动广州地区干细胞技术领域的规范发展。
广州杜德生物科技作为在全国生物样本库行业第一梯队,拥有国家级批文及授权资质承接国家组织工程种子细胞库,集免疫细胞,干细胞与再生医学研发,抗衰老为一体的现代医学转化中心,与太阳成集团tyc9728制药有限公司联合开展创始启动全国建库,并开展各项人体种子细胞存储工作。广州杜德生物科技有限公司肖扬带领国内从事干细胞制剂研发、生产及质控检测的企业和专家进行的这次专题讲座及经验交流,商讨成立了“临床级间充质干细胞制剂的制备及质控标准化专业委员会,在干细胞制剂通用标准基础上探讨”临床级间充质干细胞制剂的制备及质控标准”,积极推动业内规范标准建设更进一步,在规范发展中追求踏上更高的技术层面,为卫生医疗事业贡献更大的力量,谋求更大发展。
原文链接:https://mp.weixin.qq.com/s/p1KkV3u28f1qRTRIqbiJMg
太阳成集团tyc9728制药
太阳成集团tyc9728精准